Special(ized) Follies
Trust is the bedrock of any good relationship. But trust in elite experts has been eroding for quite some time now, and consequently their relationship to the public has suffered. But why?
There have been many ideas for the causes of the loss of trust: fake news, social media, news bubbles, a lack of religious faith1 or a lack of skin in the game. Experts often propose
“what amounts to third-party decision making by people who pay no cost for being wrong - surely one of the least promising ways of reaching decisions satisfactory to those who must live with the consequences.” - —- - Thomas Sowell.
An infamous example of this might be Anthony Fauci’s recent description of his role in the COVID19 pandemic in a @reson article:
”[We] looked at it from a purely public-health standpoint. It was for other people to make broader assessments—people whose positions include but aren't exclusively about public health..Those people have to make the decisions about the balance between the potential negative consequences of something versus the benefits of something.”
There are several lessons in the article, but unfortunately, it is not a unique set of lessons to be learned from the events of the pademic.
And this very fact is currently the best piece of evidence for the main culprit for the loss of trust in my personal estimation.
As Thomas Sowell has layed out in “A Conflict of Visions” and “The Vision of the Anointed”, that there are two - you guessed it - conflicting visions about the limits of human intellect.
In a constrained vision, humans are inherently flawed, easily influenced and incapable of designing large scale societal changes and predicting their consequences. People have to rely on systems to create functioning socities.
In the unconstrained vision, an elect group of people, the self-anointed, can easily design societal changes and correctly judge their results. If experts’ predictions turn out to work differently than promised, someone somewhere must have foiled it for nefarious reasons.
These visions create conflicts on essential questions like equality, power, justice and the role that intellectual elites ought to fill in society.
Equality
In the constrained vision, the best you can do is to apply the same set of rules to people equally. Whatever the outcome, it is a fair outcome on a system level. We lack the knowledge and foresight to design systems without any individual unmerited outcomes. This is a trade-off we are willing to accept for the sake of having functioning society.
In the unconstrained vision, we have a lot of foresight and rationality. Therefore, we can specify any desired outcome. A mismatch between the rational ideal and reality must be caused by bad actors somewhere.
There is no trade-off to be made, because if everyone desires the outcomes best for all, there are no conlficts anywhere.
Power
On the question of power, the unconstrained vision holds that there are people so morally advanced that they have individually the right to transgress the law to move all of society forward. Whenever A does anything that makes B do something that B would not have done otherwise, it’s the exercise of power. Preventing war means acting peacefully, extending communication and reigning in nationalism. Crime and war can be rooted out by good reason. Elites have a duty to seek larger influence in law, international affairs and development. The governments’ intention to protect the public forces it to intervene in the economy.
In the constrained vision, the offering of a tit-for-tat by A that B accepts voluntarily, is not power. Only if A’s action would reduce the set of choices that B can make, the actions would be considered as the exercise of power.
On the question of war, there is notihing to be added to the ancient saying: “Si vis pacem, para bellum.”
War and crime can never be solved, they can only be deterred.
Justice
In the unconstrained vision, “moral rights” are a right to results, not processes. Therefore, governments have to extend to domains formerly protected from its influence.
Morally superior people are obliged to get rid of injustices, even if it severely distorts the currently existing society.
The constrained vision holds that the locust and mode of discretion should be distributed. Even a mere attempt at building the apparatus necessary to administer justice in the Ralwsian sense is too dangerous. The apparatus will be abused by totalitarians of some sort or another, as the French and various Socialist revolutions have demonstrated to the satisfaction of anyone willing to see.
Private property protects ascertainable domains within which each individual is free to act as he chooses. Society evolves in an unplanned way according to these rules and the choices of the individuals, without a great designer or a central committee.
Elites and the general public
If you subscribe to the unconstrained vision, you might take away the following lessons from the COVID pandemic:
The most knowlegable people in the most relevant fields were stifled.
For the next padamic, we shouldn’t forget:
The potential dangers of a virus as assessed by the relevant institutions are an overriding “trump”. You cannot arbitrate survival of humanity.
You need to constantly remind the public of the dangers, lest they forget or even resist the best policies.
You have to combat misinformation by controlling communication, lest someone spreads dangerous falsehoods.
It’s best to only listen to established authorities who share their special knowledge, because they are able to discern the truth from conflicting data far better than the general public.
Democratic decision-making processes are too slow in a crisis. Ignorant and recalcitrant people are spoiling the best responses.
Science authorities are not respobsible for how they are interpreted.
They design optimal policies with respect to their stated criterion for optimality in a technical sense.Models protected us from the worst outcomes. That was their purpose and that’s what they did. Accuracy was not as important as educating the public.
Scientists give us all the information we need, when we need it, to do what needs to be done.
If you subscibe to the constrained vision, however, you might take away these completely opposite lessons. In the grand scheme of things, experts are vastly more knowledgable in their speciality, but they are only marginally, if at all, more knowledgable with respect to the complexities of our societies and economies. They failed miserably, despite all the consessions and sacrifices the public had made.
For the next pandemic, we shouldn’t forget:
You have to look at costs AND benefits of a decision. There is no free launch and policies have costs, too.
Talking only about the negative side constantly, distorts risks, frightens people and leads to policies that aren't optimal.
Shouting at people that they aren't allowed to speak their opinion because they are not biologists/virologists and therefore not qualified was ill advised. In fact, it's neither biologists' job, nor their specialty to know or weigh all risks. Censorship of speech is the worst idea:
"Particular solutions to partiuclar problems are far less important than having and maintaining the right processes for making trade-offs and correcting inevitable mistakes" - Thomas Sowell
Following "The Science™", when all data is noisy and there aren't large size RCTs is not as straightforward as many people assume: "There is a paper...", is not how it works. Not even for scientific authorities.
Granting authoritarian powers to very few unelected decision-makers does not help to find optimal solutions for the locally different environments and situations; in fact, it reduces the possibility of learning from experiments.
Failure is an orphan. While it is OK for a biologist to say "I am not responsible for the outcomes, I only looked at the risks of this virus under these assumptions", it's absolutely not OK for decision-makers to claim: "I am not responsible, I only looked at 'The Science™'". By the way, it is expected and OK to err while making a decision, but if decision-makers failed to look at costs AND benefits, they proved incompetent at their job.
Models that make predictions are as good as their assumptions. That means they are as fallible as their creators and an inaccurate model might pose gigantic costs.
Scientists, even high-level ones with decades of public service on their record, aren't always telling the unbiased truth, if they think that a lie is better. They are humans after all.
The problem is: the different lessons are consistent with their respective visions. The same set of facts, yet vidication and support for contradicting perspectives that we might never be able to reconcile.
Thomas Sowell called people that preferentially hold the unconstrained vision of humanity “the anointed”, because they so often reserve for themselves the special roles that are allowed to play by a different set of rules, and conlcuded:
"[Their preferences] are to supersede the preferences of everyone else that the particular dangers they fear are to be avoided at all costs and the particular benefits they seek are to be obtained at all costs. Their attempts to remove these decisions from both the democratic process and the market process, and to vest them in obscure commissions, unelected judges, and insulated bureaucracies, are in keeping with the logic of what they attempting.
They are not seeking trade-offs based on the varying preferences of millions of other people, but solutions based on their own presumably superior knowledge and virtue." - Thomas Sowell
This is the main culprit of a loss of trust on my personal list:
More people as concious of this conflict and reject the privilege of a self-selected group to protect their status, ideas and policies from criticism.
Technology has lowered the costs of formulating and spreading these cricticisms.
The general public disgusts being treated as mallable, yeast-like entitiy to be controlled by some “better than thou” group of elites, whch is largely unaffected by the downsides of their own radical agenda.
The elites, sensing the revolt of the public and a loss of formerly air-tight communication superiority (remember those 3 TV channels or “The Paper of Record”?), need to revert to increasingly more brazen censorship of dissenting voices in a desperate attempt of protecting the power of their narrative and especially their exalted roles in it.
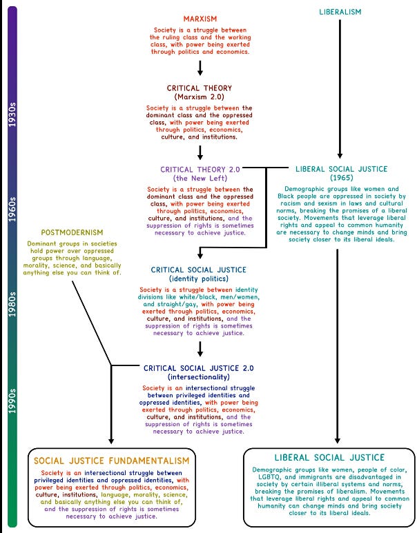
I believe it takes someone with a lot of (social justice fundamentalist2) education and specialization to think that it’s a good idea to display a lack of humility and respect so openly, and expect to be rewarded for it. In this light, the loss of trust in experts seems like a well-earned causal consequence of their vulgar display of anti-democratic power, arrogance and contempt towards the public’s opinion and preferences.
I’ll leave it as an exercise to the readers to transfer this concept to other hotly debated and highly politicized topics, where the elites’ opinion on what costs the public should bear does not coincide with the public’s willingness to pay up and predict the level of trust in those experts over time.
That one is more complicated. Ask me, if you are interested.
Characterized by ideas about the non-existence of an objective reality and power as the only arbiter of conflicts about it. It’s a regression from liberal ideas about the intrinsic value of an individual and its autonomy.



